Figure/Table detail

Knowledge graph-driven approach for 3D spatial reconstruction of historical and cultural heritage: A case study of the Grand View Garden in The Story of the Stone
WEI Shi-long, SHENG Xiao-jun, LI Min-min, WANG Ya-fei, WANG Shun-li, LI Yi-yan, GUO Ren-zhong
JOURNAL OF NATURAL RESOURCES, 2025, 40(12): 3507-3522.   DOI: 10.31497/zrzyxb.20251216

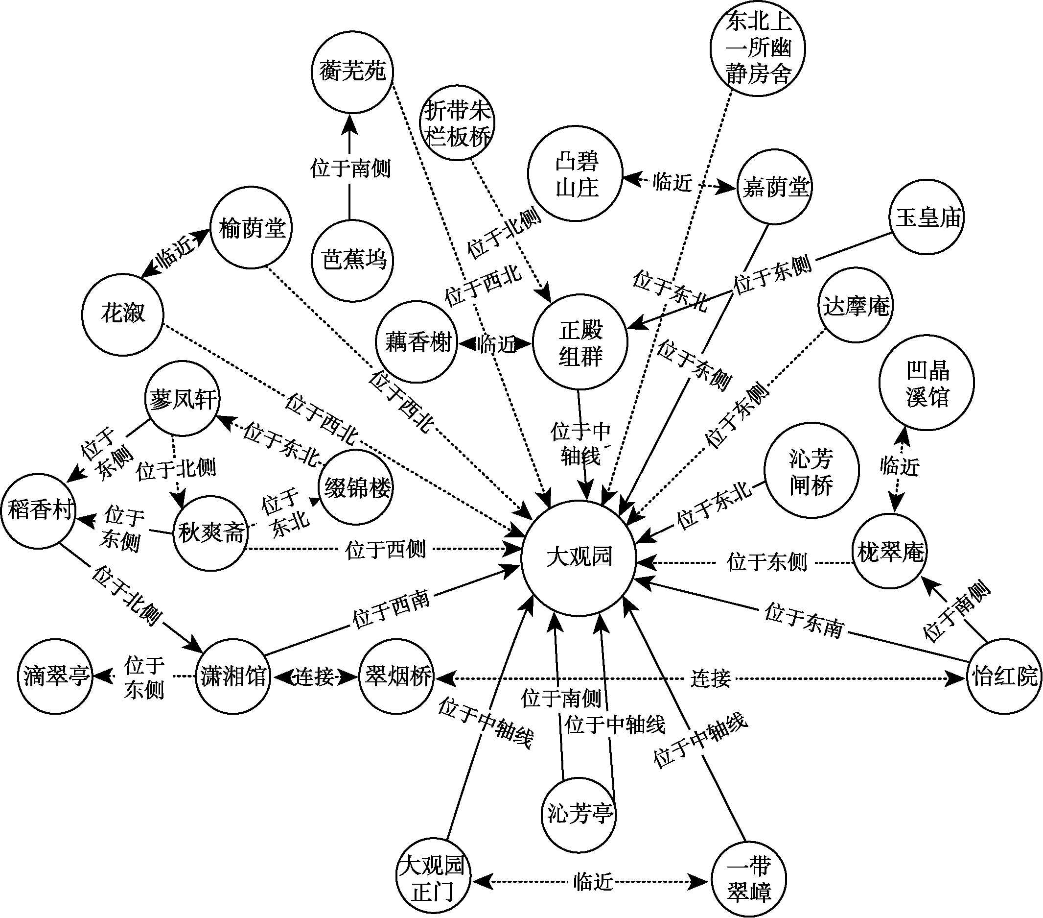
原文出处 示例 包含信息
《红楼梦》
第十六回
老爷们已经议定了,从东边一带,接着东府里花
园起,至西北,丈量了,一共三里半大,可以盖
造省亲别院了。已经传人画图样去了,明日就得
原文包含大观园的选址范围(东边至西北)、面积大小(三里半)以及规划进度(已丈量、图样明日完成)
《红楼梦》
第二十六回
上面小小五间抱厦,一色雕镂新鲜花样槅扇,上
面悬着一个匾,四个大字,题道是“怡红快绿”
原文包含怡红院的建筑制式(五间抱厦)、装饰细节(雕花槅扇)以及匾额题字内容(“怡红快绿”)
《红楼梦》
第十七回
“忽抬头见前面一带粉垣,数楹修舍,千百竿翠竹
遮映…阶下石子漫成甬路。上面小小三间房舍,
一明两暗,里面合着地步打就的床杌椅案”
原文描写包含潇湘馆建筑制式(三间房舍,一明两暗)、周边环境(翠竹、石子甬路)以及室内家具特点(依空间定制的床椅)
《清式营造则例》第三十五页 墙的上段多比下段薄一点,下段比上段厚出来的
部分叫裙肩,其高按檐柱高三分之一……斜收做
成坡形,叫做墙肩(俗书签尖),高按墙厚之半
原文说明墙体构造术语(裙肩、墙肩)、比例关系(檐柱高1/3、墙厚之半)及收分工艺(斜收坡形)
《清式营造则例》第三十六页 脊的做法因为屋顶形式之不同,略有几种:庑殿
共有四坡五脊。正脊的骨架是脊桁和扶脊木…张
开大口将正脊咬着;吻下山面有吻座…
原文解析庑殿顶结构(四坡五脊)、脊饰构件(正吻、吻座、剑把)及施工工艺(拼垒法)
《清式营造则例》第九十页 原文说明瓜柱的各种类型和尺寸,提取其中信息用于参数化建模过程。
《清式营造则例》第九十二页 原文说明歇山顶等各种屋顶具体构成的形式描述和尺寸描述,提取其中信息用于参数化建模过程
Table 3 Examples of architectural feature descriptions
Other figure/table from this article