城市更新与治理变革

日本城市更新的发展历程研究及其对中国的启示

  • 黄幸 , 1, 2 ,
  • 任海 , 3 ,
  • 刘玉亭 1, 2
展开
  • 1.华南理工大学建筑学院,广州 510641
  • 2.华南理工大学亚热带建筑与城市科学国家重点实验室,广州 510641
  • 3.日本大学文理学部,日本 东京 156-8550
任海(1981- ),男,甘肃兰州人,博士,副教授,研究方向为城市地理学与地理信息技术应用。E-mail:

黄幸(1985- ),男,贵州贵阳人,博士,副教授,硕士生导师,研究方向为城市社会地理学与城市更新。E-mail:

收稿日期: 2024-10-31

  修回日期: 2025-02-06

  网络出版日期: 2025-05-26

基金资助

广东省基础与应用基础研究基金项目(2024A1515011567)

亚热带建筑与城市科学国家重点实验室自主研究课题基金项目(2023ZB17)

Exploring the stages of urban renewal in Japan and its inspiration for China

  • HUANG Xing , 1, 2 ,
  • REN Hai , 3 ,
  • LIU Yu-ting 1, 2
Expand
  • 1. School of Architecture, South China University of Technology, Guangzhou 510641, China
  • 2. State Key Laboratory of Subtropical Building and Urban Science, South China University of Technology, Guangzhou 510641, China
  • 3. College of Humanities and Sciences, Nihon University, Tokyo 156-8550, Japan

Received date: 2024-10-31

  Revised date: 2025-02-06

  Online published: 2025-05-26

摘要

当前中国已进入全面更新的存量时代,城市更新成为各大城市发展的首要任务与形式。日本作为与中国相邻的发达国家,具有相近的地缘和相似的文化背景,对其城市更新进行发展历程研究可以为中国城市更新良性策略的制定与发展提供借鉴和参考。通过梳理和探讨日本城市更新的发展历程特征,以东京涉谷为例进行案例分析,从而比较与讨论中日城市更新发展特征的异同。研究发现:日本城市更新从明治维新开始至今共经历了五个阶段,与中国的城市更新在时间维度、驱动要素、区位及规模等方面存在较大差异,但从发展的动态历程来看,中国的城市更新在后期逐渐与日本发展特征趋同。日本的城市更新行动具有细节缜密、综合统筹等优点;但也存在问题牵引、时效滞后等缺点。基于日本经验的启示,凝练出中国城市更新未来发展的路径与对策:构建更加精细完善且有前瞻性的城市更新政策制度;探索在政府主导统筹下的自主营造模式;镜鉴日本的先发经验,提前考虑社会问题的应对。

本文引用格式

黄幸 , 任海 , 刘玉亭 . 日本城市更新的发展历程研究及其对中国的启示[J]. 自然资源学报, 2025 , 40(6) : 1586 -1604 . DOI: 10.31497/zrzyxb.20250610

Abstract

China has currently entered a stock era of comprehensive renewal, while urban renewal has become the primary task and form of urban development. Japan, a developed adjacent country, has similar geographical and cultural backgrounds to China. As such, understanding its urban renewal can help to formulate and develop sustainable strategies for urban renewal in contemporary China. In doing so, this study aims to compare and discuss the differences in the characteristics of stages of urban renewal between China and Japan by analyzing the case of the process of urban renewal at Shibuya, Tokyo. It is found that urban renewal in Japan has gone through five stages since the Meiji Restoration, and there are significant differences in terms of time dimension, driving factors, location, and scale compared to urban renewal in China. However, from the dynamic development process, urban renewal in China gradually converged with the development characteristics of Japan in the later stages. Therefore, based on the inspiration from Japan's experience, this study summarizes the path and countermeasures for the future development of urban renewal in China: first, building a more refined and perfect urban renewal policy system; second, exploring the autonomous creation model under government led coordination; and third, using Japan's pioneering experience for reference and considering in advance the response to social issues.

随着存量时代的到来,城市更新已成为当前城市空间演替与重构的首要形式。城市更新是指将城市中已经不适应现代化城市社会生活的地区做必要的、有计划的改建活动[1]。党的“二十大”报告指出,“实施城市更新行动,推动城市空间结构优化和品质提升,是中国共产党为提升人民生活品质提出的重要举措”。城市更新的发展历程无一不与所处时代背景有着紧密的联系。中国的城市更新发展至今,在制度和体系不断完善的同时也面临着诸多挑战。中国城市更新在发展过程中内涵不断丰富,取得了较大的成就。其不同阶段的发展背景、现象特征、动力机制等都映射出相应的时代需求。
西方的城市更新相较于中国起步较早,已有学者对西方发达国家的城市更新进行了梳理,取得了一定的经验总结[1-4]。其中,日本作为中国的邻国,有着与中国相似的东方文化,同时其庞大人口和高密度的城市空间特征也与中国类似。因此也有学者对日本的城市更新有一定关注。例如,对日本都市再生的发展过程、制度要素与实践模式的梳理[5];针对日本适老化空间的更新规划运营与实践[6,7];东京城市更新容积率弹性控制技术方法[8];对东京连锁型都市再生策略的探析[9];城市更新背景下站域空间的重构与增效[10]等。研究内容涉及日本的都市再生政策、适老化空间更新、弹性容积率以及车站周边更新等内容。然而,从整体来看,较少有研究对日本的城市更新发展阶段及其特征进行系统性的梳理。日本作为传统发达国家,在城市更新政策与实施方法方面也有先进之处值得借鉴。同时,日本在城市更新过程中碰到的问题和走过的弯路也值得探讨与反思,从而为优化中国的城市更新发展策略提供参考与借鉴。
基于此,本文首先回顾中国的城市更新发展历程;其次对日本的城市更新阶段进行梳理,并用东京涉谷地区的案例来进行详细阐述;随后对中日两国的城市更新发展进行差异化分析;最后对中日城市更新的比较研究进行总结与展望。本文研究资料均来源于日本官方网站的政策文本、法律法规、指南、统计数据等一手资料。主要参考日本的《都市再开发法》《都市特别计划法》《都市再生特别措施法》等一般法律涉及城市更新的内容;提取归纳《再开发住宅建设事业制度》《地区再开发促进事业制度》《地区更新再开发事业制度》《先导性再开发紧急促进事业制度》《住宅市街地综合整备事业制度》等多类政策文件中关于城市更新的内容;并且参考相关研究的科研文献。本文高度重视资料的可信度和原创性,相关法规和制度来源于日本本土官网,而相关科研文献参考的都为日语原创论文、书籍与研究报告等。同时,在进行政策与文献的整理外还辅以实地调研,把握案例地城市更新与再开发的历史进程和现实状况,利于后续的案例研究分析。本文可为新时代中国城市更新高质量发展提供借鉴,有利于把握当下、以日本为鉴、看清未来的发展方向。

1 中国城市更新的发展阶段

中国现代城市的雏形出现于民国时期,由古代意义上的“城郭/城池”型城市开始向“工业化的现代都市”转化,如南京、广州等大都市在传统城市的基础上修建马路和公共基础设施[11,12]。然而,由于当时处于半殖民地半封建社会,军阀割据、外敌入侵与连年战争的民国时期并没有实施实际意义上的城市更新行动。因此,中国的城市更新真正始于1949年中华人民共和国成立之后。根据已有研究整理,中国城市更新的发展阶段可划分为:社会主义工业化建设阶段(1949—1977年)、市场经济过渡阶段(1978—1989年)、高速经济增长与快速城市化阶段(1990—2011年)、存量更新时代阶段(2012年至今)[13]

1.1 社会主义工业化建设阶段(1949—1977年)

1949年中华人民共和国成立初期,工业化建设成为国家城市发展的首要任务。脱离旧社会的旧城改建被国家提上议事日程。例如,1953年北京提出的《改建与扩建北京市规划草案要点》对中国的城市更新实践起到了一定的影响[14]。当时所面临的旧城问题围绕在安全、卫生与短缺的住房资源等物质改造的更新。在调整工业布局的同时,解决城市职工的住房问题[15]。但最大的问题却来自于对城市旧有空间历史欠账的补充与匮乏的国家财力之间的矛盾。因此,低标准建设带来的空间质量问题也为后续阶段的拆旧建新埋下了伏笔。这个阶段的城市更新既有新城建设,也有旧城填补,逐渐形成了基于单位制的计划经济特色空间格局。

1.2 市场经济过渡阶段(1978—1989年)

1978年中国开始实行改革开放政策,在第三次“全国城市工作会议”中制定了《关于加强城市建设工作的意见》,突出了城市建设的重要性,对于刚刚从文革时期恢复的城市更新工作有着重要意义。随着计划经济向市场经济的过渡、国民经济的复苏以及市场融资的抬头,旧有空间的功能不能满足同时期社会经济的发展,城市更新成为城市发展与建设的关键。随着国内外企业逐渐发现中国城市的市场潜力,资本的流入预示市场对城市更新的介入即将开始,而旧有的城市空间结构也将面临重组,为后续大规模的城市更新创造了前提基础。

1.3 高速经济增长与快速城市化阶段(1990—2011年)

进入1990年代,国家相继出台的几项改革举措对中国的城市更新与发展造成了转折式的改变。首先,1992年颁布的《划拨土地使用权暂行办法》标志着土地的有偿使用,释放了土地使用权从国有到私有的市场潜力;1994年实行的财政分税制改革催生出了企业家主义型地方政府。在这样的背景下,人口城镇化与土地财政的双重作用,使得以城市更新为资本融资方式成为地方政府的首选。而在1998年住房制度改革的推进下,计划经济时期的福利分房彻底被摒弃,人们开始基于自己的需求和经济能力选择居住空间。房地产开发导向的城市更新成为当时经济发展目标的优先手段。以拆旧建新为主要形式的旧城改造、“三旧”改造、退二进三等城市更新发展策略成为这一阶段的显著特征。更新的区域不仅涉及旧城中心区域,城市边缘区的低效用地也成为这一阶段更新的重点[16]。伴随着城市化人口的提升和经济的高速发展,资本投资和循环在此阶段达到顶峰,也造就了大规模的城市物质与社会空间的多元重构。

1.4 存量更新时代阶段(2012年至今)

随着2011年中国城市化率超过50%,标志着城市人口已超越了农村人口,而中国的城镇化也开始进入了“下半场”。在经济快速增长和快速城市化阶段,以大规模拆旧建新为主要形式的城市更新模式开始显现其弊端。对地方文化的破坏、弱势群体的不公、社会要素的忽视开始让中国的城市更新对过去进行反思。同时,经济增长速率的放缓也迫使政府去探寻更加具有弹性的城市更新发展途径。国家开始注重城市更新中“以人为本”的体现。党的“十八大”以后,多元模式和更加系统的城市更新实践开始实施。城市更新覆盖了更多的空间类型,例如棚户区[17,18]、老旧小区[19,20]、历史文化街区[21,22]、旧工业区[23,24]等的更新成为主流。党的“十九大”以后更是将人民美好生活的向往作为更新重点。党的“二十大”正式提出了高质量城市更新的发展目标。可以说,这一阶段的城市更新更加理智与平和,但这一阶段的城市更新也面临诸多社会问题的挑战。老龄化的加剧、人口增长速率的下降、经济发展的放缓使得城市更新需要面对更多的社会需求与社会问题。

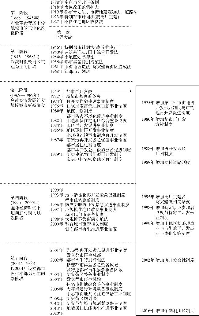
2 日本城市更新的发展阶段

日本的城市更新始于明治时期,从其发展历程来看大致可分为五个阶段(图1)。(1)明治维新后期至第二次世界大战前,随着产业革命的深化对传统城下町型城市的改良阶段;(2)第二次世界大战后至1968年,以战时损毁街区重建为主的阶段;(3)1969年都市再开发法颁布至1980年代末,伴随社会整体的经济增长以及泡沫化中对土地的大量需求而引起的大规模城市更新阶段;(4)1990年代初期泡沫经济破灭后至20世纪末,迈向新时期的过渡阶段;(5)以2001年设立都市再生本部为标志的城市更新的新阶段。
图1 日本城市更新的发展阶段及对应政策制度

Fig. 1 The stages of urban renewal in Japan and the corresponding policies

2.1 产业革命背景下传统城市的工业化改良阶段(1888—1945年)

明治时期,随着产业革命的深化,日本于19世纪末开始了欧洲式的国土构建,传统的城下町 城市构造发生了巨大变化。多建设于原城下町中央商店街近邻的城市铁道车站取代领主城堡成为新的城市中心,日本也由此走上了基于城市铁路延伸的城市化发展道路[25]。在此背景下,为了改良东京的城市空间从而适应时代发展,日本内务省于1888年制定了东京市区改正条例,该条例被视为日本近代城市规划的起点[26],并在1918年将其适用范围扩大至东京市周边地区以及横滨、大阪、神户等其他大城市。之后于1919年制定都市计划法以及市街地建物法,导入都市计划区域、地域地区制、土地区划整理等沿用至今的城市更新及城市开发的制度与方法[27,28]。1923年12月,日本政府颁布了“特别都市计划法”以期尽快实施因关东大地震造成的灾后重建工作[29]。“特别都市计划法”虽然实行了7年,但其相关的城市重建项目大幅缩水,最终仅在东京与横滨得到了施行[30]。1927年日本政府效仿英国制定了“不良住宅地区改良法”意图改善日趋恶化的城市环境,但由于资金的限制,截至第二次世界大战爆发前仅改造了包括东京在内的5座城市7个地区的4000多户住宅[31]。随着战争规模的不断扩大,各种物资的调配日趋严格,日本的住宅建设以及城市改良均陷入了停滞状态。

2.2 以战时损毁街区重建为主阶段(1946—1968年)

第二次世界大战后,日本于1946年再次制定特别都市计划法,1950年颁布建筑基准法等一系列法律以推进战后城市重建。为了形成健全的城市结构以及增进公共福祉,1954年颁布土地区划整理法取代1946年的特别都市计划法。但1919年的都市计划法作为其城市规划制度的核心法规却未发生任何变化,导致战后1950年代和1960年代的日本城市规划比较混乱,城市改良停滞不前[32]。相对于社会经济的增长速度,既有城市的建设速度过慢,无法承载人口和产业的快速集中,产生了很多的城市问题。这一阶段日本的城市更新主要以1961年颁布的《市街地改造法》和《防灾建筑街区造成法》为依据,但是两法均仅适用于单体建筑的点状开发而并不适用于涉及周边地区的成片城市更新,并且存在对强制权以及相关权利调整无明确规定等不足[33]。由于同时期日本人口不断向城市集中,为了防止城市的无序蔓延并推进旧城区的改造,制定专门适用于城市更新的法律显得尤为迫切。因此,日本政府于1968年和1970年对都市计划法和建筑基准法进行大幅修改,并综合市街地改造法和防灾建筑街区造成法的内容于1969年出台了都市再开发法,创立市街地再开发制度,为今后的城市更新奠定了法律和制度的基础[34]

2.3 高速经济发展的大规模城市更新阶段(1969—1989年)

2.3.1 以公共资本为主要资金来源的城市更新

1960—1970年代,为了支撑经济高速成长,日本展开了大规模的公共服务设施建设。而围绕轨道交通的城市化发展也决定了其城市开发及更新的方向。日本最初的城市铁道开通于1872年,铁道交通系统成型较早,因此运营中的车站及其周边地区作为新的城市中心存在大量低层木造建筑,无法适应时代的需求[35]。因此,在城市再开发法颁布后,日本的城市更新区域主要是以铁道车站及其周边地区为主。例如,最初适用于都市再开发法的城市更新项目为位于北海道小樽市的小樽站前地区以及位于三重县桑名市的桑名站前地区[36]。该时期由于社会经济高速发展,日本中央政府、地方政府的财政状况良好,其城市更新的资金来源主要是以政府和住宅公团为主的公共资本,民间资本的参与较少[37]。虽然该时期日本全国无论城市中心地区抑或郊外地区均积极且有体系地推进了城市更新,但其目的与其说是升级城市基础设施,更偏重于如何进行资本增值,其选择更新对象区域的标准为可行性,而非必要性。相对于升级城市体系和改善城市环境,更多的则是以增加房地产价值为主体进行的城市更新[38]。因此,虽然在雄厚的公共资金支持下大量的城市更新项目不断竣工,但迫切需要更新的木造建筑密集地区却由于更新的难度较大而被搁置。而随着人口与产业仍不断向城市集中,最初颁布的城市再开发法已无法对应居住环境的恶化、灾害隐患增多、以及住宅供应不足等日益严重的城市问题[39]

2.3.2 创立引导民间自主进行地区更新的制度

1975年日本政府对城市再开发法做出了第一次修订,加入了引导民间自主进行地区更新的第二种市街地再开发事业制度。在适用于第二种市街地再开发事业制度的城市更新项目中,指定地区的土地以及土地上的建筑物也可进行买卖,相对于此前仅限于土地(房产)交换的权利变更制度(现行第一种市街地再开发事业)更加灵活。与此同时,地方公共团体、日本住宅公团等公共资本在可进行再开发项目的“实施者”中增加了所谓的“个人实施者”,既私营企业。城市再开发法在1980年的改订中再一次扩大了可进行再开发项目的实施者范畴,加入了首都高速道路公团等建设交通基础设施的公共团体,同时也放宽了对个人实施者的限制。至此,民间私营资本逐渐成为城市更新的主要来源。

2.3.3 由单一功能城市更新转变为多功能城市更新

由于在此前的城市更新项目中,作为实施主体的地方公共团体并没有很好地履行制订项目整体构想以及计划的义务。因此,城市再开发法在1980年的修订中规定了人口密集大都市的城市更新项目必须制定长期且综合的都市再开发方针。此后,城市更新作为扩大内需的一种手段,其相关预算占公共预算整体的比例开始逐年增加。同时随着日本经济的国际化,以东京为主的各大城市对公共基础设施更新的需求急剧增加,特别是对办公场地和优质住宅的需求促进了大规模的城市更新[40]。但高度开发且利用有限的城市土地资源也出现了公共空间不足的问题。因此,在1988年的修订中加入了健全城市机能更新、有效利用城市闲置土地、在开发私有土地的同时规划公共空间再开发地区等制度内容。1989年经济泡沫的持续膨胀,使得获取城市更新所需土地的难度开始增加,同时城市干线道路因无法承载经济的高速发展而急需更新。在此背景下,城市再开发法再次修订,规定了除机动车专用道路以外,城市一般生活道路也能够被适用于城市更新。由此,日本的城市更新重心由注重地区商业功能的再开发逐渐向注重公共空间的多功能再开发转变[41]

2.3.4 “民活型”城市更新

受到英美国有企业民营化以及充分利用民间资本的政策影响,日本从1986年施行民活法(民间资本活用法)。此法律对城市更新的直接影响是产生了被称为“民活型”(民间资本活用型)的城市再开发方式,将市场以及自由竞争原理导入城市开发与更新领域[42]。自此,在城市开发以及城市再开发中单方或多方民间资本联合的出资方式正式登场并沿用至今。该时期日本城市更新的另一个特点是在注重经济型城市更新的同时,摸索针对老旧城区的改善型更新模式。但无论是1982年开始实行的木造租赁住宅地区综合整备事业[43],还是1984年实行的地区更新再开发事业制度[44],均为模式实验性质,并没有确立可行的方法及制度。这显示了日本城市更新制度的问题导向性,但也暴露了其问题滞后性特点的不足。

2.4 泡沫经济时代下迈向新时期的过渡阶段(1990—2000年)

1980年代频繁修订的都市再开发法并没有赶上日本城市发展的步伐。进入1990年代以后,东京等大城市中心区域常住人口急剧减少,居住区远离中心市区,产生严重的职住分离[45,46]。城市通勤时间过长、土地利用效率低下等问题使得提高城市土地的利用效率迫在眉睫。而1995年1月发生的阪神、淡路岛大地震更是将城市建设中提高对灾害承受能力的课题提上了议事议程[47,48]。由此,在修订都市计划法和建筑基准法以期迅速完成灾后重建的同时,1995年的都市再开发法修订放宽了对城市再开发事业可实施地区的限制条件,加入在未使用土地较多的地区也可进行城市更新事业的条款。1990年代后期,日本的人口增长接近峰值,城市化也呈现减少趋势。但无论城市规模的大小,其内部依然存在中心地区人口空心化、抵御灾害能力不足等问题[49,50]。都市再开发法于1998年和1999年加入认定再开发事业制度、特定事业参加者制度、土地区划整理事业与市街地再开发事业等一体式制度,进一步促进民间资本积极参与城市更新,以期重新构建城市功能区,提升城市土地的利用效率并拉动内需,进而恢复经济增长。同时,在2000年整合一部分相关的城市更新制度,创立都市再生推进事业制度。次年设立都市再生本部。由此,日本的城市更新进入了以都市再生为目标的新时期。

2.5 以2001年设立都市再生本部为标志的新阶段(2001年至今)

进入21世纪以后,经济高度增长期建设的城市基础设施日益老化,对木造建筑密集地区的城市更新又难以推进,且公共空间不足等老问题仍然在日本没有得到充分解决。而此时由高速发展的信息化以及人口的少子高龄化引发的新城市问题却接踵而至[51]。在此严峻的背景下,日本于2001年设立都市再生本部。并于次年进行了一系列的法制改革,颁布都市再生特别措施法,根据具体地区的城市更新目标,划定具有紧迫性且需要重点实施的“都市再生紧急整备区域”,其中可明显提升城市国际竞争力的地区被指定为“特定都市再生紧急整备区域”。对在都市再生紧急整备区域内适用于都市再生特别区制度的城市更新项目适当放宽新建建筑各种建设限制(如容积率等)。都市再开发法于2002年与2016年再次进行了两次修订,分别加入了再开发会社(开发商)制度以及个别利用区制度。与此同时也在不断地试行如防灾街区整备事业制度、中心市街地共同住宅供给事业制度、防灾节能城市规划紧急促进事业制度等鼓励进行城市更新的制度。自此,日本城市更新的目标由局部的再开发事业转为以城市总体为对象的都市再生[52]。在总体经济状况无力好转,可用于城市更新的公共资金预算不断减少的大环境下,日本继续放宽可进行城市更新地区的认定条件,积极促进民间资本参与城市更新项目。例如,在都市再生紧急整备区域内,由日本国土交通省认定的适用于民间都市再生事业计划的城市更新项目将得到一系列优惠政策。至2023年为止,日本共指定了52片都市再生紧急整备区域,其中15片为特定都市再生紧急整备区域。在以上区域中已完成或正在进行的适用于都市再生特别区制度的城市更新项目为118个,适用于民间都市再生事业计划的城市更新项目为154个[53]
综上所述,日本城市更新经历了对传统城市结构的改良、相对混乱的灾后/战后重建、实现经济利益为主的大规模再开发、最终迈向多元有机的都市再生等几个阶段。通过不断的自我完善,日本形成了以都市再开发法与都市再生特别措施法为轴、以土地区划整理法和建筑基准法等法律约束为上限、辅以根据具体情况适配相应灵活再开发事业制度的城市更新体系。下文将以东京整体以及其代表地区的涉谷地区城市更新进展状况为例,来讨论日本的城市更新的具体发展与实施进程,以期对中国城市更新发展提供有益镜鉴。

3 东京城市更新典型案例借鉴

3.1 “都市再生紧急整备区域”与“特定都市再生紧急整备区域”的划定

东京都于2001年发布首都圈大都市构想,次年根据都市再生特别措施法相关规定陆续划定了东京都心/临海地区等8片共约30 km2的“都市再生紧急整备区域”,其中有6片约27 km2的“特定都市再生紧急整备区域”。至2023年4月为止,有59个适用于都市再生特别区制度,及76个适用于民间都市再生事业制度的城市更新项目位于以上区域[54,55]
图2所示,东京都划定的8片“都市再生紧急整备区域”中的6片位于日本铁道山手线沿线区域,其中池袋站、新宿站、涩谷站、品川站及东京站周边地区为“特定都市再生紧急整备区域”。而池袋、新宿和涩谷在1958年首都圈整备计划中被设立为三大副都心,大崎于1982年被追加设立为副都心。由此,包括临海副都心地区,东京都的城市更新主要围绕以东京站为中心的都心地区,以及七大副都心中的四处为中心来展开。从各“都市再生紧急整备区域”的面积来看,以东京站为中心的都心/临海区域最大,达到了20.43 km2;而面积最小的是大崎站周边地区,仅为0.61 km2。从适用于都市再生特别区制度的城市更新项目的分布来看,大多数位于都心/临海区域,特别是集中于在东京站周边的现象尤为明显。
图2 东京“都市再生紧急整备区域”及“特定都市再生紧急整备区域”的分布

Fig. 2 The distribution of "urban regeneration emergency preparation areas" and "specific urban regeneration emergency preparation areas" in Tokyo

在6片“特定都市再生紧急整备区域”中,涩谷站中心地区的最新一轮城市更新开始于都市再生特别措施法实施同年。自2012年“涩谷Hikarie”竣工以来至2027年,整体计划在该地区修建9栋高层建筑,并随之迁移3条城市铁路(图3)。在此期间,谷歌等IT企业均将其日本总部迁移至该地区新建办公楼中,形成了科技与商业的聚集,其再开发的规模堪称百年一遇[56],在日本城市更新新时期中具有很强的代表性。
图3 涉谷站周边的城市更新工程及新建高楼(作者摄于2024.11.09)

Fig. 3 The urban redevelopment projects and newly-built skyscraper in Shibuya, Tokyo (sources: the authors, 2024.11.09)

3.2 涩谷站周边地区“特定都市再生紧急整备区域”的城市更新

2005年,以涩谷站为中心延伸至周边约1.39 km2的区域被指定为“特定都市再生紧急整备区域”。事实上,涩谷站并非一个单独的城市铁路站点,而是一个广义的地区。该地区除JR东日本所经营的环绕东京都中心地区的山手线、连接首都圈北部埼玉县的埼京线、连接首都圈南部神奈川县的湘南新宿线以外,还包含通往东京中心区域及东京东部的地下铁银座线、半藏门线、副都心线、中央线,以及京王电铁的井之头线、东急电铁的田园都市线和东横线等多条轨道交通线路。各个线路错综复杂地分布在该地区的地上及地下,且各铁路公司均建设了专用车站,从而形成了一个庞大、复杂且多元的交通枢纽地区。其中JR涩谷站于1885年开业,是该地区最早开始营业的车站。开业当天由于当时的涩谷地区属于东京的郊区,开乘客人数为零;但到了2022年仅JR涩谷站年均乘客数近30万人次,与其他线路的车站合计的话,平均每天超过230万人次在该地区使用轨道交通。
JR涩谷站最初位于距现地点以南300 m处。1920年日本铁道线路实行高架化,因此在现有地点建造了2层木造结构的车站。自山手线于1925年开始运行以来,涉谷地区交通枢纽的特征初具端倪。随着1927年东京横滨电铁(现东急东横线)和1933年帝都电铁(现京王井之头线)的开通,该地区于1930年代成为东京的一大交通枢纽,在东京都的城市化进程中发挥了重要作用。随着城市轨道交通线路以及车站的增多,该地区也逐渐显现出了其商业地区的特征,如1934年开业的东横百货店1层即设有通往东京横滨线的检票口,其3层为1939年起开通的地铁银座线的站台。该建筑虽然因为新一轮城市更新而于2013年停业并拆除,但其经营主体的东京急行电铁(现东急株式会社)在日后各个时期涩谷站周边地区的城市更新中均扮演着重要的角色(图4)。
图4 东急电铁株式会社在涩谷站周边的城市更新项目

注:资料来源于 https://www.tokyu.co.jp/shibuya-redevelopment/shibuya_strategy.pdf

Fig. 4 The urban renewal projects of Tokyu Electric Railway Co., Ltd. around Shibuya station

在1950年代日本城市开发的热潮中,同样由东急株式会社在JR铁道、东京地下铁以及京王井之头线汇集的地区建成了当时日本最高建筑的东急会馆。该项目也被认为是日本TOD(Transit-Oriented-Development)城市开发模式的起点。随后该地区在1960年代发生了巨大的变化,JR涩谷站南口以及东急东横线南口广场建成,首都高速道路自JR涩谷站南口上空通过。此外,自神奈川县起,横贯山手线内区域的国道246号线贯通均发生在此时期。受到城市开发新形式的影响,该地区的交通方式也发生了变化。一部分铺设在路面的有轨电车及无轨电车被废除,其线路转移到了地下从而扩大地面空间。随着东急株式会社经营的东急百货店于1967年开业,该地区在1970—1980年代建成了大量面向年轻人的购物场所,逐渐形成了年轻人集聚的潮玩地区。但与车站周边地区的建设高潮相比,至2000年综合了银座线车辆基地、井之头线、以及酒店、商业设施的涩谷Mark City建成为止,各铁路车站的翻新相对较少,车站之间的换乘较为不便。
至此,涩谷站前地区虽然形成了世界闻名的商业地区,但在这种独特且复杂的空间格局形成过程中,很难找到根据具体规划而实施的痕迹。换句话说,涉谷站及其周边地区的更新更多是为了适应社会发展的需要而进行的被动开发,而这是东京其他副都心地区的缩影。造成这种局面的原因,一方面是20世纪东京的发展如同现下中国城市发展一直超过人们的预期,即便是有长期规划也无法赶上城市快速发展的脚步,从而只能采取“事后填补”的方式。另一方面是这些地区的大规模建设基本完成于1980年代,与前述日本的城市开发从混乱至形成现有的法律制度体系时期的时间线基本重合,城市空间的形成早于法律制度的制定。
2000年,涩谷区公布了城市总体规划,为区内的城市发展建设提供了方向。次年,以连接池袋与涩谷的地铁副都心线建设为契机,涩谷区于7月成立了“准备委员会”,耗时2年于2003年制定出了《涩谷周边整备指导方针21》 。该指导方针首先从地区特性的方面总结了以下5点地区优势:(1)涩谷站前及其周边地区地形特殊,商业、办公设施集中于地势低洼地区,而住宅区集中于地势较高地区,天然形成了一个集商住办公一体的紧凑型街区;(2)作为一个世界闻名的流行信息集散地,各类文化丰富多样;(3)其周边地区有原宿、青山、表参道、代官山等各具特色的商圈,涩谷站位于此超大型商业地区的中心位置发挥着不可替代的作用;(4)拥有忠犬八公广场等具有历史文化底蕴的地区资源;(5)除当时的7条城市铁路线外,区内9成以上的公交车线路及首都高速公路等干线道路也汇集于此,交通枢纽作用十分重要。同时该计划也总结了诸如步道空间狭窄存在安全隐患、地区整体景观风貌缺失、整体商业业态结构更偏向于年轻人、商业设施建设过度导致地区特有的文化特征弱化、办公设施老旧狭小、道路交通混乱等不足,同时也指出,虽是城市公共交通枢纽却交通设施空间不足、各车站间无直通路径、换乘困难等问题。此外,大部分建筑缺少灾害风险评估、抗灾能力极弱、发生灾害时的逃生场所欠缺等都是阻碍该地区良性发展的要素。因此,针对以上问题,结合地区现有优势,该方针提出了建设停车场解决慢行交通混乱问题、推进无障碍通行、建设便于车站间换乘的步行通道形成舒适安全的步道网络、改善居住环境创造良好居住社区、建设优良办公场所、大力支持新产业的创业及中小企业的经营活动等理念和目标。
自2005年涩谷站周边地区被指定为“都市再生紧急整备区域”之后,涩谷区调整了相关总体城市更新规划,基于《涩谷站周边整备指导方针21》于2007年公布了《涩谷站中心城市规划方针2007》 ,提出了涩谷站周边地区的城市更新目标,即充分利用该地区特有优势形成的国际竞争力与东京站周边的大手町丸之内地区共同成为牵引东京发展的另一城市中心。此后,随着2009年涩谷站周边道路及广场等公共设施的城市规划以及2010年相关土地区划整理工程通过审批,涩谷站周边地区的城市更新构想开始付诸实践。图5显示了自2005年以来适用于都市再生紧急整备制度以及民间都市再生事业计划的城市更新项目,其建成后的用途倾向于商业、办公、住宅的综合性利用,即将该地区由以消费为主的商业地区改造为集商业—办公于一体的综合区域,由此改变该地区在东京大都市圈中的城市机能,从而成为东京新兴城市中心的发展引擎。根据租赁办公场所网站office.mecyes的统计,截至2024年1月底,涩谷区办公场所的平均租金仅次于千代田区,超过传统都心三区中的港区及中央区,其空置率则一直维持在2%~4%之间,与千代田区处于同一水准,高于其他地区 。由此,涩谷站周边地区的城市更新虽起步较晚但正在向着既定目标稳步前进。
图5 2005年以来涩谷站周边地区特定都市再生紧急整备区域及城市更新项目

Fig. 5 The specific regeneration emergency preparation areas and urban renewal projects around Shibuya station since 2005

综上所述,2000年之前涩谷站周边地区的开发主要是小范围土地利用的调整为主。而自2002年开始的大规模城市更新不仅升级了该地区的商业设施,与此同时还实现了该地IT产业的聚集。从东京整体的城市结构来看,该地区通过此轮城市更新不仅保留了原有的商业机能,也催生了商务功能,从而能够在东京整体规划中的七大副中心中脱颖而出,成为东京乃至日本的新地标。该地区的城市更新与其他“都市再生紧急整备区域”相比相对进展较快,已进入收尾阶段。而其在升级原有城市功能的同时创造并实现新功能的方式也是对将来中国城市更新提供了重要的启示。

4 中日城市更新的发展异同比较

城市更新不管在什么时候,都是解决当前城市空间与城市发展不匹配的一种行动和目标。因此,城市更新的发展历程与各国的自身发展语境紧密连接,即在推动整体社会经济发展的过程中扮演着重要角色。中日两国各自所经历的国家发展路径在制度、社会与目标上有较大的差异(表1)。但随着全球化浪潮的席卷,中日两国的城市更新阶段特征在后期开始逐渐相似,这也使得对日本和中国城市更新发展异同的分析能为中国未来的城市更新方向与路径提供经验和镜鉴。
表1 中日城市更新的发展异同

Table 1 The differences of urban renewal between China and Japan

日本 中国
时间维度 正式起步于明治维新后的1888年,从封建社会转为
资本主义工业化,此后一直遵循自由市场经济体制
正式起步于1949年中华人民共和国成立后,从半殖民半封建社会向社会主义社会转型;1978年改革开放实施市场经济体制,由计划经济向资本市场转型
驱动要素 由于城市土地所有权大部分为私有,市场与民间资本驱动占据主导,国家政策辅助调控。在解决城市问题的同时,主要瞄准资本增值 国有土地制度下由地方政府主导,快速城市化时期以房地产发展为导向,资本增值为主;后期兼顾社会福祉与经济发展
区位与规模 主要发生在轨道交通枢纽地区,形成站城一体的再开发模式,城市更新频率较高。经济高速增长期规模较大,但总体范围适中 主要发生在老旧居住区、破败的工业区、城中村、城乡结合部等区域。发生规模与尺度较大,以拆旧建新为主;近年开始多元化发展
历程与阶段 发展历程较长,受全球经济影响明显。经济快速增
长阶段后,开始针对各类社会问题进行城市更新
发展历程较短,比日本晚近60年,但是发展速度快。在经济高速发展阶段后与日本发展特征趋同

4.1 时间维度的差异

从时间维度上来看,中日两国的城市更新发展并不是同步和均质的,这种差异源于各国的发展起点与相应的体制。日本的城市更新源于明治维新,而中国城市更新的正式实施则始于1949年中华人民共和国成立之初。两者在城市更新目的上具有一定相似性,即对旧社会的打破与新社会的重组。日本维新后从由幕府封建割据的时代转为资本主义工业化时代;而中国则从半殖民半封建社会迈入社会主义时代。两者都从旧秩序向新社会转变,都在解决百废待兴的物质环境建设与工业化转型问题。日本此后虽然经过战后重建的冲击,但其体制一直沿用资本主义市场化秩序,因此其城市更新的发展紧扣市场经济原则。中国在1978年改革开放后开始进行市场经济体制转型,且为一种渐进式的转型过程。因此整个城市更新发展历程中不仅有1949年中华人民共和国成立时的整体全面式转型,也存在计划经济空间结构向市场经济空间结构的渐进式转型。特别是改革开放市场经济转型使得城市更新的制度与社会经济属性发生了较大变化,即从均等计划转向市场竞争。这也诱发了中国城市更新在第三阶段出现和日本相似的“经济快速增长的城市更新阶段”。

4.2 驱动要素的差异

从驱动要素来看,日本的城市更新存在多元主体要素共同驱动,政府作为调控角色,将决定权交予市场。日本的城市更新动力来自于因社会经济发展与城市空间结构之间不协调而产生的城市问题,例如经济高速增长期人口产业集中导致的居住环境恶化、泡沫经济时期职住分离导致的整体城市土地利用低效、公共基础设施老化、大都市中心人口外流、地方城市人口剧减、少子化高龄化等,属于典型的措施滞后于问题的政策制定模式。日本城市更新在经济快速增长期尚可依赖政府投资,但在中后期基本需要民间资本的参与,具有较强的资本导向特征。而中国的城市更新虽然在近年也存在多方参与模式,但政府在其中仍然起到较为重要甚至决定性的作用。究其原因是土地利用制度的差异所造成。日本的城市土地权属较为复杂,除了国有用地外还有大量的私人用地,因此在城市更新过程中需要进行多方的协商与博弈。这也催生了日本独有的社区营造过程,即多方协商的城市社区更新与治理。而中国城市土地属于国有资产,地方政府代表国家对城市土地进行管理与出让,因此城市更新的产生与运作都与政府有着紧密的关系。这也使得在中国经济快速增长时期,土地成为地方财政最有效的财政增值手段之一,从而产生了大规模的各类改造类更新。事实上,虽然日本的城市更新在多方参与上看似民主,但繁杂的利益调和与博弈反而降低了城市更新的效率。而中国政府主导的城市更新则更加高效,这也使得中国城市更新的发展速率快于日本。

4.3 发生区位与规模的差异

从城市更新发生区位与规模来看,日本城市更新主要还是围绕在大型交通基础设施及其周边来进行,特别是轨道交通的站点附近成为城市更新的频发场所。正如前述案例中东京涉谷站周边的城市更新历程,反映了日本对交通基础设施及其周边更新的青睐。这背后体现了日本城市较为复杂的发展背景:首先,日本的现代城市发展源于轨道交通的建设。明治维新对城下町进行开发时,最初都将轨道交通枢纽建于商业中心,从而奠定了日本以轨道交通枢纽作为城市区域中心的空间结构。其次,日本城市更新资本来源主要为民间资本,轨道交通枢纽周边区域的土地权属基本属于各大铁道公司,因此开发的权力、动力与资本运作均由这些私有/国有的公司进行。最后,轨道交通枢纽地区具有较大的经济增长价值,这也反映在大多数“都市再生紧急整备区域”都设立在车站周边附近,较大的地租潜力可激发更多的资本循环。
中国的城市更新发生区位则较为多样。由于城市化的快速推进,中国城市中功能衰退的空间较多,老旧小区、棚户区、城中村、旧工业区、甚至城乡结合部等等,都是城市更新实施的目标与对象。同时,城市土地的国有属性使得政府能较为便利地规划与实施大规模的城市再开发工程。特别是在经济快速增长时期,在新建空间需求与快速资本循环的双重驱使下,中国各大城市的城市更新工程与新城建设共轭进行,只要有潜在地租的区域都有更新的可能。这也让中国在快速城市化与经济增长时期催生出了世界屈指的巨大城市更新规模。

4.4 发展历程与阶段的差异

从城市更新整体发展历程与阶段来看,中国虽然相较于日本来说起步较晚,但后期阶段特征开始与日本逐渐趋同。换句话说,中国城市更新的后期阶段融合了日本城市更新几个阶段的特征;并且,中国城市更新发展后期的阶段与日本中后期阶段产生类似的问题与现象。这在一定程度上可以将日本城市更新作为一种先兆性参照,为后续中国的城市更新发展提供经验上的借鉴。具体来看,中国在城市更新的第一和第二阶段,由于计划经济的体制背景,与日本城市更新开始之初的几个阶段差异较大。然而,随着中国改革开放市场经济体制的逐渐深化,迎来了第一波经济与城市化的快速增长,这一时期以房地产开发主导的城市再开发是中国城市更新的主要形式,对应于快速的资本积累目标。这一阶段与日本在1970年代与1980年代时期经济高速发展的城市更新目的如出一辙,都是为了资本循环与资本积累而进行的大规模城市更新,且很多都以拆旧建新的再开发形式来实现。随着2012年中国开始进入以人为本和高质量发展的城市更新时期,这一阶段的目标开始转向理性且多元的城市发展目标,即为了带动城市活力和经济发展、尊重人民基本意愿来进行的城市更新运动。同时,随着高速发展后经济增速的放缓,中国的城市更新发展阶段也与日本泡沫经济时期有部分相似,但却不完全等同于日本相应阶段。中国国内经济增速放缓后的城市更新需要更加高效和节俭的开发模式,同时在提升地方活力的需求下开始探索因地制宜且开发适度的有机更新。这些又与日本都市再生的城市更新阶段相似。可以说,中国城市更新的最新阶段融合了日本在泡沫经济阶段和都市再生阶段的特点。而中国当前逐渐面临的城市社会问题,如老龄化和少子化等,日本在十几年前已经开始成为主要问题。因此,考虑到后期阶段中日的相似性,日本可以作为中国城市更新的前车之鉴,从中可以较早地发现问题,并探寻有效的解决方法。

5 结论与建议

日本城市更新不同的发展阶段都紧跟当时的社会背景需求。同时,在其发展过程中不断完善其制度,使得城市更新的政策制度随着发展阶段的递进覆盖面更广、精细化更高、系统性更强。换句话说,日本的城市更新历程具有完善的政策制度、精细的实施工作、迫切的社会需求等优势。但是,日本城市更新的前瞻性较为欠缺,这些完善的制度建立都是在出现问题之后的应对与修补。同时,制度的考虑周全也会衍生出较为繁琐的规制性,使得很多城市更新政策的实施周期性延长。因此,其也呈现出问题滞后、周期冗长、规制较多的缺点。
纵观中国城市更新发展阶段与日本城市更新发展阶段的比较,两者具有时间维度上的区隔。虽然前期阶段不尽相同,但后期中国开始与日本城市更新出现类似的发展模式。例如,同样具有快速经济发展阶段的大拆大建,也有经济放缓后的多元更新与都市再生。同时,中国城市更新在后期的发展阶段有一种在重走日本老路的趋势。这在一定程度可以帮助中国以日本作为前瞻例子,吸取其发展中的经验教训,借鉴其发展优势,从而最大程度服务于中国的城市更新事业。因此,本文凝练出以下建议:
(1)构建更加精细完善且有前瞻性的城市更新政策制度。日本的城市更新制度在经历几个阶段之后不断完善与精细,能较好和周全地考虑到城市更新实施的各个环节与细节之中。但这其中对于大体量的超大城市来说却比较繁琐,甚至会使得地方反应迟缓与滞后。因此,中国的城市更新在当前存量时期多元更新模式并存的背景下,根据不同规模城市,因地制宜,制订不同类型的城市更新政策。实际上,当前中国城市在此方面已有明显的制度优化,例如针对不同的更新目标(老旧小区、旧工业区等)进行相应的更新策略。在未来需要统筹规划、关注细节,根据人口规模、经济发展阶段、文化特色、城市形态风貌等各方面去权衡利弊,发展与实施精细化的城市更新行动。
(2)探索在政府主导统筹下的自主营造模式。日本城市更新在中央政府的主导下把握宏观策略方向,但在民间却较大限度地赋权于民众,进行全民参与的自主更新。该类实施方法可以最大限度考虑社会公平、兼顾各方社会利益;但也会造成工程实施周期较长、效率较低的后果。中国具有城市土地公有制的制度优势,政府能较好地处理土地整合及权益上的纷争。但在中国城市更新的发展过程中,对于民众意愿和利益纠葛方面的处理也是一个较为棘手的问题。因此,可以参照日本城市更新中赋权于民的做法,带动民众的积极性,使其参与到城市更新的各个环节中。并且,地方政府在其中需要有统筹全局和把握方向的作用,对整个过程进行跟踪与调控,在达到社会正义与公平的同时,提高城市更新行动效率。
(3)镜鉴日本的先发经验,提前考虑社会问题的应对。从中日两国城市更新的发展历程与阶段来看,中国在后期开始出现与日本相似的发展特征。换言之,日本城市更新走过的路程,中国也在紧跟其后进行类似的复制。这可以为中国提供一个先行参考。当前日本已经率先进入了老龄化与少子化严重的社会阶段,中国也开始显现该类问题。并且,日本已逐渐从泡沫经济后开始复苏,而中国当前却面临经济发展转型的问题。因此,参考日本城市更新对该类经济社会问题的响应策略,可以有效避免中国这类问题的产生与扩大,从而及时探寻最优的解决方法。
[1]
阳建强. 城市更新理论与方法. 北京: 中国建筑工业出版社, 2021.

[YANG J Q, Urban Renewal Theory and Method. Beijing: China Architecture & Building Press, 2021.]

[2]
阳建强, 杜雁, 王引, 等. 城市更新与功能提升. 城市规划, 2016, 40(1): 99-106.

[YANG J Q, DU Y, WANG Y, et al. Urban renewal and functional upgrade. City Planning Review, 2016, 40(1): 99-106.]

[3]
骆骏杭, 黄瓴. 1949年以来美国城市社区更新: 基于“制度—角色—行动”的整体分析. 国际城市规划, 2024, 39(6): 95-104.

[LUO J H, HUANG L. Urban community regeneration in the United States since 1949: A holistic analysis based on "Institutional-Role-Action". Urban Planning International, 2024, 39(6): 95-104.]

[4]
郑文晖. 促进就业视角的英国城市更新实践及其启示. 现代城市研究, 2024, (8): 82-89.

[ZHENG W H. Urban renewal practices in the United Kingdom from the perspective of promoting employment and their implications. Modern Urban Research, 2024, (8): 82-89.]

[5]
张朝辉. 日本都市再生的发展沿革、主体制度与实践模式研究. 国际城市规划, 2022, 37(4): 51-62.

[ZHANG C H. Research on the development process, main system and practice mode of urban regeneration in Japan. Urban Planning International, 2022, 37(4): 51-62.]

[6]
李媛媛, 曾鹏, 李晋轩. 他山之石: 城市存量空间适老化更新的规划实践与运营机制研究: 日本经验的阐释. 天津大学学报: 社会科学版, 2020, 22(4): 300-308.

[LI Y Y, ZENG P, LI J X. Study on planning practice and operation mechanism of urban stock space suitable for aging renewal: Interpretation of Japanese experience. Journal of Tianjin University: Social Sciences, 2020, 22(4): 300-308.]

[7]
曾鹏, 李媛媛, 李晋轩. 日本住区适老化更新的演进机制与治理策略研究. 国际城市规划, 2022, 37(2): 53-62.

[ZENG P, LI Y Y, LI J X. Research on the evolution mechanism and governance strategy of the adaptive aging renewal of Japanese settlements. Urban Planning International, 2022, 37(2): 53-62.]

[8]
卓健, 周广坤. 东京城市更新容积率弹性控制技术方法研究与启示. 国际城市规划, 2023, 38(5): 123-135.

[ZHUO J, ZHOU G K. Research and implications of flexible regulation of floor-area ratio in the context of urban regeneration: A case study of Tokyo. Urban Planning International, 2023, 38(5): 123-135.]

[9]
施媛. “连锁型”都市再生策略研究: 以日本东京大手町开发案为例. 国际城市规划, 2018, 33(4): 132-138.

[SHI Y. Gearing type urban regeneration strategy: Case on otemachi development in Tokyo, Japan. Urban Planning International, 2018, 33(4): 132-138.]

[10]
刘文, 孙如雪. 城市更新背景下站域空间的重构及增效研究: 以东京涩谷站为例. 中外建筑, 2024, (1): 75-81.

[LIU W, SUN R X. Research on the reconfiguration and efficiency of station space in the context of urban renewal: Taking Tokyo Shibuya station as an example. Chinese & Overseas Architecture, 2024 (1): 75-81.]

[11]
李百浩, 熊浩. 近代南京城市转型与城市规划的历史研究. 城市规划, 2003, (10): 46-52, 71.

[LI B H, XIONG H. Historical study on city transformation and city planning of modern Nanjing. City Planning Review, 2003, (10): 46-52, 71.]

[12]
邹东. 试论民国时期广州城市规划建设. 规划师, 2017, 33(1): 142-146.

[ZOU D. Guangzhou urban planning and construction in Chinese republican period. Planners, 2017, 33(1): 142-146.]

[13]
阳建强, 陈月. 1949—2019年中国城市更新的发展与回顾. 城市规划, 2020, 44(2): 9-19, 31.

[YANG J Q, CHEN Y. Review on the development of urban regeneration in China from 1949 to 2019. City Planning Review, 2020, 44(2): 9-19, 31.]

[14]
李浩. 首都北京第一版城市总体规划的历史考察: 1953年《改建与扩建北京市规划草案》评述. 城市规划学刊, 2021, (4): 96-103.

[LI H. A historical review of the first edition of beijing master plan: A commentary of the Draft Plan for the Reconstruction and Expansion of Beijing in 1953. Urban Planning Forum, 2021, (4): 96-103.]

[15]
沈玲. 新中国城市住房供给制度的变迁及思考. 北京: 中共中央党校, 2012.

[SHEN L. Changes and thinking of urban housing supply system in the New Chinese. Beijing: Chinese Communist Party School, 2012.]

[16]
郭炎, 袁奇峰, 谭诗敏, 等. 农村工业化地区的城市更新: 从破碎到整合: 以佛山市南海区为例. 城市规划, 2020, 44(4): 53-61, 89.

[GUO Y, YUAN Q F, TAN S M, et al. Urban renewal to integrate fragmented rural industrialized areas: A case study of Nanhai district, Foshan city. City Planning Review, 2020, 44(4): 53-61, 89.]

[17]
宋伟轩, 袁亚琦, 谷跃, 等. 南京棚户区改造的城市社会空间重构效应. 地理研究, 2021, 40(4): 1008-1024.

DOI

[SONG W X, YUAN Y Q, GU Y, et al. Socio-spatial effects of urban shantytown renovation in Nanjing. Geographical Research, 2021, 40(4): 1008-1024.]

[18]
王昊, 张晓煜, 高然, 等. 城市棚户区改造对周边舒适物的影响效应研究. 西部人居环境学刊, 2024, 39(1): 37-43.

[WANG H, ZHANG X Y, GAO R, et al. Study on the impact of urban shantytown renovation on surrounding amenities. Journal of Human Settlements in West China, 2024, 39(1): 37-43.]

[19]
郭炎, 王涵, 张正菲. 老旧小区非正规空间的形成机制和更新治理模式研究: 以武汉市为例. 城市规划学刊, 2023, (5): 103-109.

[GUO Y, WANG H, ZHANG Z F. The formation mechanism and governance models of renewing informal spaces in dilapidated neighborhoods: A case study of Wuhan city. Urban Planning Forum, 2023, (5): 103-109.]

[20]
赵楠楠, 刘玉亭. “结构—活动”政策工具视角下老旧小区改造的政策演进与规划实效分析. 城市发展研究, 2023, 30(11): 75-82.

[ZHAO N N, LIU Y T. Institutional arrangements and planning models of old community renovation: A "structure-agency" analytical framework. Urban Development Studies, 2023, 30(11): 75-82.]

[21]
廖开怀, 刘利雄, 朱雪梅, 等. 历史文化街区微改造与活化利用的策略研究: 以广州市为例. 城市发展研究, 2022, 29(5): 1-7.

[LIAO K H, LIU L X, ZHU X M, et al. Strategies for micro-renovation and activation of historical and cultural districts: The case of Guangzhou. Urban Development Studies, 2022, 29(5): 1-7.]

[22]
贾艳飞, 张旻薇, 谭刚毅, 等. 生产单元视角下工业型历史文化街区保护研究: 以黄石东方钢铁厂为例. 城市规划, 2023, 47(11): 101-109.

[JIA Y F, ZHANG M W, TAN G Y, et al. A study on the conservation of industrial heritage-based historic area from the perspective of production unit: Taking Dongfang Steel Plant in Huangshi city as an example. City Planning Review, 2023, 47(11): 101-109.]

[23]
韩会然, 许岭怡, 杨成凤. 城市更新背景下老工业区空间的再生产机制探究: 以合肥市瑶海老工业区为例. 人文地理, 2024, 39(1): 59-67.

[HAN H R, XU L Y, YANG C F. Exploring the spatial reproduction mechanism of old industrial areas in the context of urban renewal: An example of the old industrial area of Yaohai, Hefei city. Human Geography, 2024, 39(1): 59-67.]

[24]
阳建强, 罗超. 后工业化时期城市老工业区更新与再发展研究. 城市规划, 2011, 35(4): 80-84.

[YANG J Q, LUO C. Renewal and redevelopment of old industrial areas in the post-industrial period. City Planning Review, 2011, 35(4): 80-84.]

[25]
田辺健一. 都市の内部システム, 『総観地理学講座16都市地理学』. 東京: 朝倉書店, 1985: 71-92.

[TANABE K. The Internal System of Cities. (Comprehensive Geography Course 16:Urban Geography). Tokyo: Asakura Publishing Co.,Ltd., 1985: 71-92.]

[26]
上野勝弘. 東京市区改正. 都市計画論文集, 1968, (3): 73-78.

[UENO K. Tokyo city section revision. City Planning Institute of Japan, 1968, (3): 73-78.]

[27]
鈴木栄基. 1919年都市計画法における建築敷地造成土地区画整理制度の成立に関する研究. 日本建築学会計画系論文報告集, 1990, (408): 71-79.

[SUZUKI E. A study on the establishment of land readjustment system for building site development in city planning Act of 1919. architecture and planning: transactions of AIJ, 1990, (408): 71-79.]

[28]
簗瀬範彦, 山本芳明, 堂柿栄輔. 土地区画整理事業における街区設計と換地計画の変遷に関する一考察. 土木学会論文集 D2: 土木史, 2020, 76(1): 83-95.

[YANASE N, YAMAMOTO Y, DOKAKI E. A study on transition of block design and land readjustment planning in land readjustment projects. Japan Society of Civil Engineers. Ser. D2, Historical studies in civil engineering, 2020, 76(1): 83-95.]

[29]
佐々木晶二. 関東大震災直後の制定された勅令及び法律に関する実態分析. 土地総合研究/土地総合研究所[編], 2023, 31(3): 59-73.

[SASAKI S. Analysis of Imperial ordinances and laws enacted immediately after Great Kanto Earthquake. Land Institute, 2023, 31(3): 59-73.]

[30]
山本善積, 黒河孝俊. 特別都市計画法(1923年) における土地所有権と土地利用権. 都市計画論文集, 1979, (14): 373-378.

[YAMAMOTO Y, KUROKAWA T. Land ownership and land use rights under Special City Planning Law (1923). City Planning Institute of Japan, 1979, (14): 373-378.]

[31]
住田昌二. スラムクリアランス. 改訂新版, 世界大百科事典, 平凡社, 2016. https://kotobank.jp/word/スラムクリアランス-B9-1178436. (2024年10月15日检索)

[SUMITA S. Slum clearance. World Encyclopedia, Heibonsha, Slum clearance. World Encyclopedia, Heibonsha, 2016. https://kotobank.jp/word/スラムクリアランス-B9-1178436. 2024-10-15.]

[32]
伊藤悟. 日本の都市計画制度, 『新しい都市地理学』. 東京: 東洋書林, 2016: 201-210.

[ITO S. Urban Planning System in Japan. New Urban Geography. Tokyo: Toyo Shorin, 2016: 201-210.]

[33]
国土交通省. 都市再開発法制定・改正の経緯と変遷. 公益財団法人全国市街地再開発協会・一般社団法人再開発コーディネーター協会編『時代を画した再開発事業』, 2019: 4-13. https://www.uraja.or.jp/wp-content/uploads/2021/11/50-houseitei.pdf. 2024-10-15.

[Ministry of Land, Infrastructure, Transport and Tourism. History and transition of enactment and revision of Urban Redevelopment Act. Urban Redevelopment Projects that Marked an Era, ed. by URA and JAR, 2019: 4-13. https://www.uraja.or.jp/wp-content/uploads/2021/11/50-houseitei.pdf. 2024-10-15.]

[34]
桐生幸之介. 所有権と利用権の多様な形態にもとづく都市再生戦略: 東京と地方における都市再生の比較の観点から. 創造都市研究, 2009, 4(1): 1-17.

[KIRYU K. Urban regeneration strategy based on diverse forms of ownership and usage rights: From perspective of comparing urban regeneration in Tokyo and regional areas. J Creative City, 2009, 4(1): 1-17.]

[35]
地脇聖孝. 開業150年の節目に危機が顕在化した日本の鉄道-新しい役割を付与し長期低落からの再建を―. 日本の科学者, 2024, 59(6): 46-51.

[JIWAKI K. Crisis manifested at 150th anniversary of opening of Japanese railways - Rebuilding from long-term decline by giving new roles. Scientists of Japan, 2024, 59(6): 46-51.]

[36]
公益財団法人全国市街地再開発協会. 再開発事業の軌跡(昭和44年度-平成30年度), 公益財団法人全国市街地再開発協会編『50年のあゆみ』, 2019. https://www.uraja.or.jp/wp-content/uploads/2021/12/association_established.pdf. 2024-10-15.

[Urban Renaissance Agency Japan. Trajectory of urban redevelopment projects (1969-2018). 50 Years of Progress, ed. by URA, 2019. https://www.uraja.or.jp/wp-content/uploads/2021/12/association_established.pdf. 2024-10-15.]

[37]
武者忠彦. 人文学的アーバニズムとしての中心市街地再生. 経済地理学年報, 2020, 66(4): 337-351.

[MUSHA T. Central urban area regeneration as humanistic urbanism. Annals of the Human Geographical Society of Japan, 2020, 66(4): 337-351.]

[38]
山田浩久. 再開発事業が地価変動に与える影響について. 季刊地理学, 1993, 45(2): 111-128.

[YAMADA H. On impact of redevelopment projects on land price fluctuations. Geographical Review of Japan, 1993, 45(2): 111-128.]

[39]
山崎福寿. 木造住宅密集地域の再開発が進まない基本的原因とその解決策について. 都市住宅学, 2013, (83): 46-51.

[YAMASAKI F. Basic causes and solutions for lack of progress in redevelopment of densely populated wooden housing areas. Urban Housing Sciences, 2013, (83): 46-51.]

[40]
坪本裕之. 東京大都市圏におけるオフィス供給と業務地域の成長. 人文地理, 1996, 48(4): 341-363.

[TSUBOMOTO H. Office supply and growth of business areas in Tokyo metropolitan area. Human Geography, 1996, 48(4): 341-363.]

[41]
石原舜介, 藤田邦昭, 小澤恵一, 等. 民活時代の再開発, 『全国都市再開発マップ』. 東京: 東洋経済新報社, 1987: 6-17.

[ISHIHARA S, FUJITA K, OZAWA K, et al. Redevelopment in the Era of Private Sector Dynamism. National Urban Redevelopment Map. Tokyo: Toyo Keizai Shinposha, 1987: 6-17.]

[42]
山田明. 1990年代の公共投資と財政. 名古屋市立大学人文社会学部研究紀要, 2001, 11: 45-60.

[YAMADA A. Public investment and finance in 1990s. Humanities and Social Sciences, 2001, (11): 45-60.]

[43]
松本暢子. 豊島区東池袋地区にみる木造住宅密集市街地の住環境整備に関する考察. 都市計画論文集, 2002, (37): 583-588.

[MATSUMOTO N. A study on living environment improvement of densely populated wooden housing areas in Higashi-Ikebukuro district, Toshima Ward. City Planning Institute of Japan, 2002, (37): 583-588.]

[44]
高見沢実. 「改善型」再開発の再検討. 都市計画論文集, 1992, (27): 217-222.

[TAKAMIZAWA M. Re-examination of "improvement-type" redevelopment. City Planning Institute of Japan, 1992, (27): 217-222.]

[45]
稲垣稜. 大阪市都心部における職住関係の変化: 大阪市福島区を例に―. 人文地理, 2016, 68(2): 149-171.

[INAGAKI R. Changes in relationship between workplace and residence in city center of Osaka: A case study of Fukushima ward, Osaka city. Human Geography, 2016, 68(2): 149-171.]

[46]
谷謙二. 1990年代の東京大都市圏における通勤流動の変化に関するコーホート分析. 埼玉大学教育学部地理学研究報告, 2002, (22): 1-21.

[TANI K. Cohort analysis on changes in commuting flow in Tokyo metropolitan area in 1990s. Saitama University Department of Geography Occasional Paper, 2002, (22): 1-21.]

[47]
家田仁, 上西周子, 猪股隆行, 等. 阪神・淡路大震災における「街路閉塞現象」に着目した街路網の機能的障害とその影響. 土木学会論文集, 1997, (576): 69-82.

[IEDA H, UENISHI N, INOMATA T, et al. Functional obstacles and effects of street networks focusing on "Street Blockage Phenomenon" in Great Hanshin-Awaji Earthquake. Japan Society of Civil Engineers, 1997, (576): 69-82.]

[48]
田村圭子, 林春男, 立木茂雄, 等. 阪神・淡路大震災からの生活再建7要素モデルの検証-2001年京大防災研復興調査報告. 地域安全学会論文集, 2001, (3): 33-40.

[TAMURA K, HAYASHI H, TATSUKI S, et al. Verification of 7-factor model for life reconstruction from Great Hanshin-Awaji Earthquake-2021 Kyoto University Disaster Prevention Research Institute Reconstruction Survey Report. Social Safety Science, 2001, (3): 33-40.]

[49]
村木美貴, 中井検裕. 都市計画マスタープランの地域別市街地像策定のためのまちづくり協議会の役割に関する考察-東京都心区に着目して―. 都市計画論文集, 1997, (32): 247-252.

[MURAKI M, NAKAI K. A study on the role of community development councils for formulating city image by area in urban master plans-Focusing on central area of Tokyo -. City Planning Institute of Japan, 1997, (32): 247-252.]

[50]
中林一樹. 事前復興と防災まちづくり. 都市住宅学, 2011, (72): 43-49.

[NAKABAYASHI K. Pre-disaster reconstruction and disaster-resilient town development. J Urban Housing Sciences, 2011, (72): 43-49.]

[51]
宮澤仁. 過渡期にある大都市圏の郊外ニュータウン: 多摩ニュータウンを事例に (<特集> 少子高齢化時代の地域再編と課題). 経済地理学年報, 2006, 52(4): 236-250.

[Miyazawa H. Suburban new towns in metropolitan areas in transition: A case study of Tama new town (<Special Feature> Regional reorganization and issues in an era of declining birthrate and aging population). Annals of the Human Geographical Society of Japan, 2006, 52(4): 236-250.]

[52]
武者忠彦. 「都市再生」をめぐる都市ガバナンス. 経済地理学年報, 2011, 57(4): 307-319.

[MUSHA T. Urban governance concerning "urban regeneration". Annals of the Human Geographical Society of Japan, 2011, 57(4): 307-319.]

[53]
内閣官房・内閣府総合サイト, 都市再生緊急整備地域及び特定都市再生緊急整備地域の一覧, https://www.chisou.go.jp/tiiki/toshisaisei/kinkyuseibi_list/index.html. 2024-10-15.

[Cabinet Secretariat, Cabinet Office Website. List of urban regeneration urgent development areas and specified urban regeneration urgent development areas. https://www.chisou.go.jp/tiiki/toshisaisei/kinkyuseibi_list/index.html. 2024-10-15.]

[54]
内閣官房・内閣府総合サイト, 都市再生特別地区の決定状況, https://www.chisou.go.jp/tiiki/toshisaisei/kinkyuseibi_list/file/toshisaiseitokubetsuchiku2023.pdf. 2024-10-15.

[Cabinet Secretariat, Cabinet Office Website. Status of decisions on special urban regeneration districts. https://www.chisou.go.jp/tiiki/toshisaisei/kinkyuseibi_list/file/toshisaiseitokubetsuchiku2023.pdf. 2024-10-15.]

[55]
内閣官房・内閣府総合サイト, 民間都市再生事業計画の認定状況, https://www.chisou.go.jp/tiiki/toshisaisei/kinkyuseibi_list/file/minkanntoshisaiseizigyoukeikaku2023.pdf. 2024-10-15.

[Cabinet Secretariat, Cabinet Office Website. Status of certification of private urban regeneration project plans. https://www.chisou.go.jp/tiiki/toshisaisei/kinkyuseibi_list/file/minkanntoshisaiseizigyoukeikaku2023.pdf. 2024-10-15.]

[56]
田原裕子. 「100年に一度」の渋谷再開発の背景と経緯 ―地域の課題解決とグローバルな都市間競争-. 人文地理学会大会研究発表要旨, 2020: 18-21.

[TAHATA Y. Background and process of Shibuya redevelopment of "once in 100 years" - Solving local issues and global intercity competition -. Abstracts of the Human Geographical Society of Japan Conference, 2020: 18-21.]

文章导航

/